Hey Jude

Movies, books, music, and all the arts go here.
Give us your recommendations and reviews.
Post Reply
User avatar
Econoline
Posts: 9607
Joined: Sun Apr 18, 2010 6:25 pm
Location: DeKalb, Illinois...out amidst the corn, soybeans, and Republicans

Hey Jude

Post by Econoline »

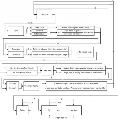
Hey Jude.jpg
People who are wrong are just as sure they're right as people who are right. The only difference is, they're wrong.
God @The Tweet of God

User avatar
Joe Guy
Posts: 15492
Joined: Fri Apr 09, 2010 2:40 pm
Location: Redweird City, California

Re: Hey Jude

Post by Joe Guy »

Is that a copy of Paul's original score?

Where is "Jude jude ah judy judy judy judy.... Owwwwwww"......?

User avatar
Long Run
Posts: 6723
Joined: Sat Apr 17, 2010 2:47 pm

Re: Hey Jude

Post by Long Run »

Or nah-nah-nah-nah?

User avatar
MajGenl.Meade
Posts: 21512
Joined: Sun Apr 25, 2010 8:51 am
Location: Groot Brakrivier
Contact:

Re: Hey Jude

Post by MajGenl.Meade »

Isn't that the "Na" box at the bottom - repeat 1 to less than 11 times? Or something like that
For Christianity, by identifying truth with faith, must teach-and, properly understood, does teach-that any interference with the truth is immoral. A Christian with faith has nothing to fear from the facts

Post Reply